Listing availability management
The listing availability management features of Sharetribe allow listing authors to define when (and when not) their listings are available for booking. There are three different concepts related to availability management that together define whether a certain time or day is available on not:
- An availability plan can be defined for each listing. It comprises of general availability rules for each day of the week. For instance “available on Mondays and Thursdays”, or “available on Tuesday, Wednesday and Friday from 9 AM to 6 PM”.
- An availability exception overrides the availability plan for a concrete period of time. For instance “Available on 2018-11-25 and 2018-11-26”, “not available on 2018-11-30”.
- A booking represents a reservation (or an intention to make a reservation) for a concrete period of time.
The availability plan and exceptions, together with booking information
can be combined to determine if a particular time range is available for
booking or not. For instance, the /timeslots/query API endpoint
returns availability information for future dates, taking into account
the listing’s availability plan, exceptions and bookings.
All bookings are created through transactions, governed by your transaction process. The transaction process ensures that bookings are only created for available time ranges.
Seats
Both availability plans and availability exceptions use the concept of
seats to define whether a particular time is available or not. How
many seats a booking consumes depends on the seats attribute of a
booking. Having 0 seats in availability means that the listing is
unavailable for bookings during that time.
Day-based availability management
Day-based availability works with both daily and nightly bookings. For instance, an availability plan can define that Mondays and Tuesdays are available for booking. For daily bookings this means that dates that are a Monday or a Tuesday can be booked. For nightly bookings, this means that nights Monday-Tuesday and Tuesday-Wednesday can be booked.
Interpretation of availability exceptions and bookings
For day-based availability plans, it is recommended to create
availability exceptions with timestamps having 00:00:00 time in UTC.
Creating availability exceptions with arbitrary time is allowed, but such exceptions are subject to the following interpretation rules in the context of a listing with day-based availability plan:
- if the availability exception covers only partially a given date in UTC time zone, the availability exception is interpreted as covering the entire date
- if multiple availability exceptions cover partially a given UTC date, the minimum number of seats of all these availability exceptions is taken as the resulting number of available seats for that date, prior to taking any existing bookings into account.
If your transaction process uses time-based bookings, the bookings are also subject to the same interpretation rules.
Example 1:
An exception with start 2018-11-26T12:30:00.000+01 and end
2018-11-27T10:25:00.000+01 is interpreted as if it were from
2018-11-26T00:00:00.000Z to 2018-11-28T00:00:00.000Z
Example 2:
An exception with start 2018-11-26T00:30:00.000+01:00 and end
2018-11-27T00:15:00.000+01:00 is interpreted as if it were from
2018-11-25T00:00:00.000Z to 2018-11-27T00:00:00.000Z.
Example 3:
An exception with start 2018-11-26T00:30:00.000+01:00 and end
2018-11-27T15:15:00.000+01:00 is interpreted as if it were from
2018-11-25T00:00:00.000Z to 2018-11-28T00:00:00.000Z.
Time-based availability management
Time-based availability can be used with time-based bookings. Time-based availability plans can specify one or more time intervals for each day of the week, and specify the time zone in which these times should be interpreted. For instance, with time-based availability it is possible to define that the listing is available on weekdays from 9 AM to 11AM and from 1 PM to 6 PM.
Timeslots, availability plans and exceptions
Timeslots are periods of time, which are available to be booked. E.g. if
you have set a plan with 1 available seat from 7-22 on Mondays, that
means that one person can book 5 minutes 07:00 - 07:05. Then the
next customer can only book times within the range of 07:05 - 22:00
on the same day. So, the plan creates a weekly schedule, against which
availability exceptions and bookings are making reservations.
Exceptions can be used for restricting availability on a specific day.
E.g. if you have set availability to 07 - 22 on Mondays and you add
an exception 21-22 with seat 0 on Monday 28.10.2019, the timeslots
query returns timeslot 07-21 on that day if there are no bookings.
Exceptions can also be used for expanding the availability on a specific
day. E.g. if you have set availability to 07 - 22 on Mondays and you
add an exception 22-23 with seat 1 on Monday 28.10.2019, the
timeslots query returns timeslot 07-23 on that day if there are no
bookings.
For time-based plans, both availability exceptions and bookings are interpreted literally, i.e. covering the exact time intervals determined by their start and end times.
Interval based filtering
Interval based filtering allows querying timeslots by partitioning the queried time frame (start to end) into smaller sub-intervals, and then matching and filtering timeslots based on whether timeslots are contained within the sub-intervals. This can be particularly useful for checking day-by-day availability over an extended period for fixed-duration bookings.
Interval based filtering is supported by the /timeslots/query
endpoint. It is controlled via four query parameters:
intervalDuration: the length of each sub-interval (e.g."PT30M","P1D")maxPerInterval: the maximum number of timeslots to return per sub-intervalminDurationStartingInInterval: minimum required duration of a timeslot starting in an interval, in minutesintervalAlign: optional timestamp to control where intervals start (defaults to start time of the query)
intervalDuration partitions the queried time frame into smaller
sub-intervals, which is provided as an
ISO 8601 duration .
maxPerInterval then limits the number of time slots matched within
each sub-interval. Only a number of results up to the defined maximum
are returned, with excess slots being excluded.
minDurationStartingInInterval sets a threshold (in minutes) that
determines whether a particular time slot counts toward the
maxPerInterval limit. The threshold value is compared to the duration
of the time slot, cut to the start of the current sub-interval.
intervalAlign is a timestamp anchoring the starting point of these
sub-intervals, giving control over how intervals align relative to the
query start.
Here are four examples of different scenarios illustrating how the
filtering logic works. All examples use intervalDuration: P1D,
maxPerInterval: 1 and minDurationStartingInInterval: 100, i.e. 1
hour and 40 minutes. Therefore, any timeslot that is at least a 100
minutes long and starts within the interval should be returned
Example 1:
Only Timeslot 1 is returned by the query, as it is the first matching timeslot within “Day 1”.

Example 2:
Both timeslots are returned by the query.

Example 3:
In this example, we have Timeslot 1 that spans both sub-intervals. The
timeslot overlaps at least a 100 minutes within both sub-intervals, so
it is the first matching timeslot in both “day 1” and “day 2”. Timeslot
2 is not returned, as we have specified maxPerInterval: 1 in the query
parameters.

Example 4:
Here, both Timeslot 1 and Timeslot 2 are returned by the query. Even
though Timeslot 1 only overlaps within “Day 1” for 60 minutes, it’s
total length is 2 hours, i.e. 120 minutes. As long as a timeslot starts
within an interval, it does not have to be fully contained to the
interval. The whole duration of the timeslot is compared to the
minDurationStartingInInterval: 100 value. Timeslot 1 does not overlap
with “Day 2” for 100 minutes or over (it overlaps for 60, as the slot
ends at 01:00:00). The comparison is cut to the start of the current
sub-interval. Therefore, the first timeslot that matches the conditions
is Timeslot 2, and both timeslots are returned by the query.

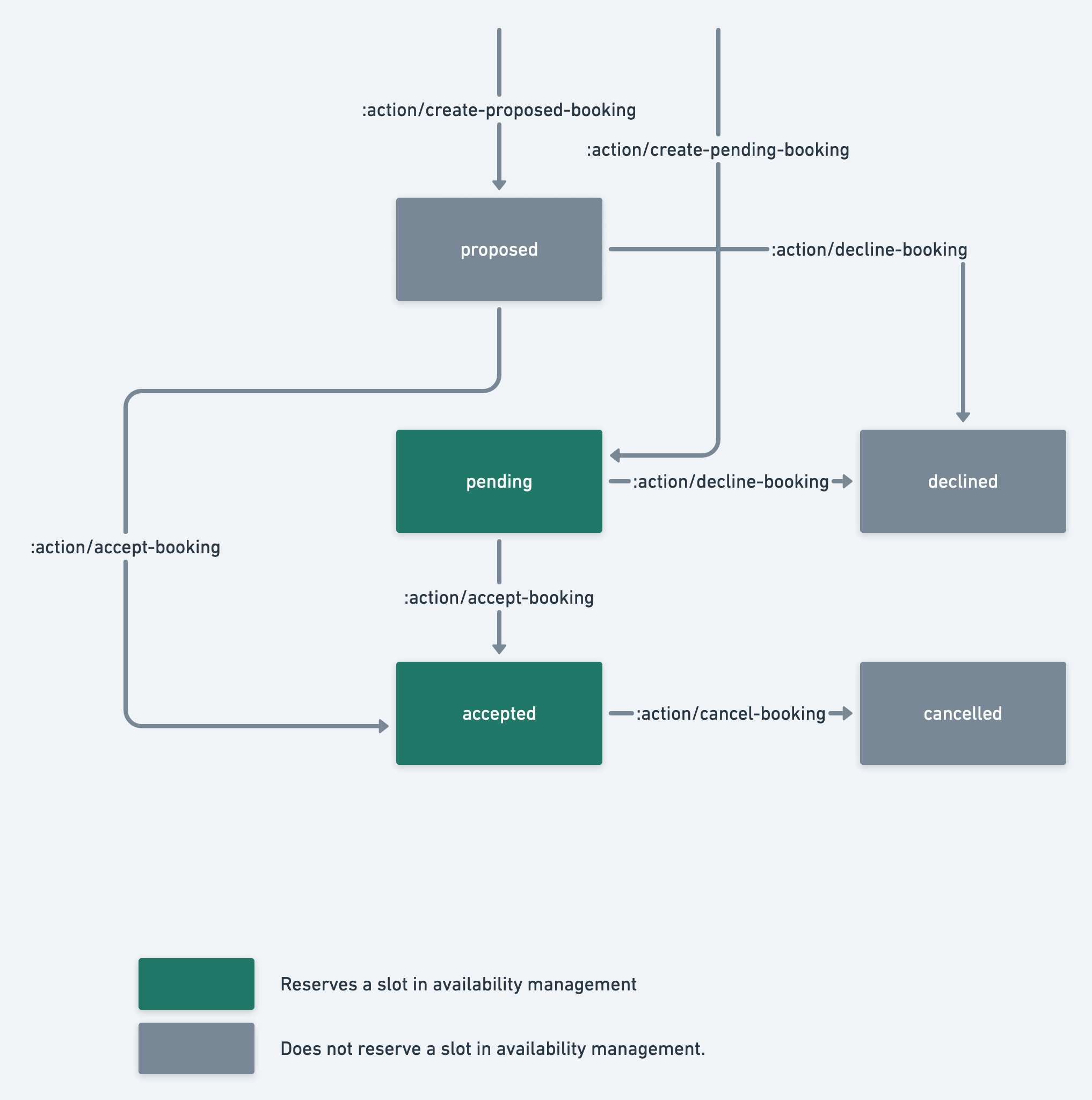
Booking states
A booking can be in one of several possible states: pending,
proposed, accepted, canceled or declined. Bookings change state
only through a corresponding transaction transition, using one of the
booking-specific actions.
All bookings in pending or accepted states count as reservation
against the listing’s availability. On the other hand, bookings in the
proposed, canceled or declined states do not affect the
availability of the listing.
The figure below illustrates the possible booking states, transitions between the states and the corresponding actions that you can use in your transaction process.

In addition, the :action/update-booking action can be used to update a
booking’s details (start or end times, seats) when the booking state is
either proposed, pending or accepted. The booking remains in the
same state as it was before the update.
New bookings are always created in either pending or proposed state.
As pending bookings reserve availability, they are useful when your
transaction process allows customers to immediately reserve their spot
(often combined with a preauthorization of a payment).
Using proposed bookings is useful in situations where multiple users
should be allowed to request to book certain time range independently of
one another. The listing author would be able to choose which request(s)
to accept (it may be possible to accept more than one request, if there
are enough available seats), as long as the listing has sufficient
remaining availability.
Booking display times
Booking display times are a handy tool for managing listing
availability. You can use them by passing bookingDisplayStart and
bookingDisplayEnd attributes when creating or updating a booking. This
will set displayStart and displayEnd attributes correspondingly to
the booking that is related to the initiated transaction. The display
times can be used alongside with the regular start and end
attributes (defined by bookingStart and bookingEnd params) of a
booking and they can be used to present different start and end times to
the customer than actually is booked. See
the booking resource formatÂ
for a full list of booking attributes.
Example:
A provider needs 10 minutes of preparation time before each booking. They can pass the following params regarding booking start when initiating a transaction:
bookingStart: "2018-04-20T12:20:00.000Z",
bookingDisplayStart: "2018-04-20T12:30:00.000Z"The displayStart attribute will now indicate that the booking starts
at 12:30 and this can be presented to the customer. However, the
listing is booked already from 12:20, denoted by booking’s start
attribute. Now the listing is not available for other bookings 10
minutes before this booking starts. If another customer wishes to book
this listing earlier, their booking will end at latest 10 minutes before
this booking.
Related API endpoints
See the reference documentation for the following API endpoints for details: